魔力宝贝私服资讯网 魔力宝贝私服资讯网

挖机租赁合同 通用版 免费-挖机出租合同怎么签才合法呢?

大家好,今天小编关注到一个比较有意思的话题,就是关于挖机租赁合同 通用版 免费的问题,于是小编就整理了5个相关介绍挖机租赁合同 通用版 免费的解答,让我们一起看看吧。

挖机出租合同怎么签才合法呢?

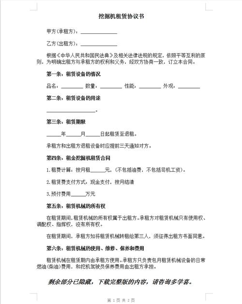
要签订一份合法的挖机出租合同,需要遵循以下步骤:

首先,确保合同明确列出双方的姓名、地址和联系方式。

其次,明确挖机的型号、规格和租赁期限。

第三,约定租金支付方式和金额,并明确违约责任和赔偿条款。

第四,确保合同包含保险责任和损坏赔偿的条款。

最后,双方签字并在合同上盖章,确保合同的复印件分发给双方。为确保合法性,建议咨询专业律师或法律顾问。

挖机租赁有合同就可以起诉吗?

不一定。虽然租赁合同是租赁双方之间的法律文件,但是如果出现纠纷,需要根据具体情况来判断是否可以起诉。

例如,如果合同中有明确的条款规定,对方违反了合同,可以根据合同要求起诉;如果双方在合同外存在口头协议或其他约定,也可以根据这些约定起诉。

但是,如果合同中没有规定或约定,或者合同规定不够明确,就需要根据相关法律法规来判断是否可以起诉。

挖机租赁公司经营范围有哪些?

工程机械租赁属于设备租赁,可以取名工程机械设备租赁有限公司,也可以注册成为工程机械有限司。

经营范围:工程机械租赁及技术咨询服务。(可根据实际情况取舍)

销售的经营范围包括:销售计算机硬件及外围设备、办公用品、电子产品、劳保用品、文化体育用品、建筑材料、服装装饰、针织纺品、五金交电、日用百货、电气设备、机械设备、仪器仪表、建筑设备(以登记机关核定为准)

挖机租赁公司经营范围:一般包括机械设备、五金产品、推土机、挖掘机及其配件的销售和租赁,还有就是机械设备租赁、经营租赁业务等。

机械设备租赁;融资租赁业务;经营租赁业务;售后回租业务;与主营业务相关的商业保理业务;向国内外购买租赁财产;租赁财产的残值处理及维修;租赁交易咨询;向第三方机构转让应收账款、接受租赁保证金;工程机械及配件的销售。

挖机出租经典广告语?

1.千万别租挖掘机,要租只租挖墙机,租1小时送3小时。

2.出租挖掘机,赠送推拿1小时,牛人先得。

3.租挖掘机活动,每天前一名报名者,免费赠送1小时,先到先得。

4.诚托天地,信进万家;诚信不负重托,服务赢得未来。

挖掘机出租广告标语?

关于挖掘机出租广告标语:

1.千万别租挖掘机,要租只租挖墙机,租1小时送3小时。

2.出租挖掘机,赠送推拿1小时,牛人先得。

3.租挖掘机活动,每天前一名报名者,免费赠送1小时,先到先得。

4.诚托天地,信进万家;诚信不负重托,服务赢得未来。

到此,以上就是小编对于挖机租赁合同 通用版 免费的问题就介绍到这了,希望介绍关于挖机租赁合同 通用版 免费的5点解答对大家有用。

未经允许不得转载:魔力宝贝私服资讯网 » 挖机租赁合同 通用版 免费-挖机出租合同怎么签才合法呢?

全部评论(0)

评论
◎欢迎参与讨论,请在这里发表您的看法、交流您的观点。